


近日,尚普咨询集团有限公司发布低温酸奶品类益生菌种类数量专项市场地位研究报告。该报告依托标准化论证体系、多方法交叉验证及三维数据支撑,完成对中国大陆低温酸奶市场的全维度调研分析,最终证实兰格格24菌补充瓶风味发酵乳的益生菌种类数量,在国内低温酸奶品类中位列第一。此次调研为低温酸奶行业益生菌研发、产品布局提供了专业客观的第三方数据参考。

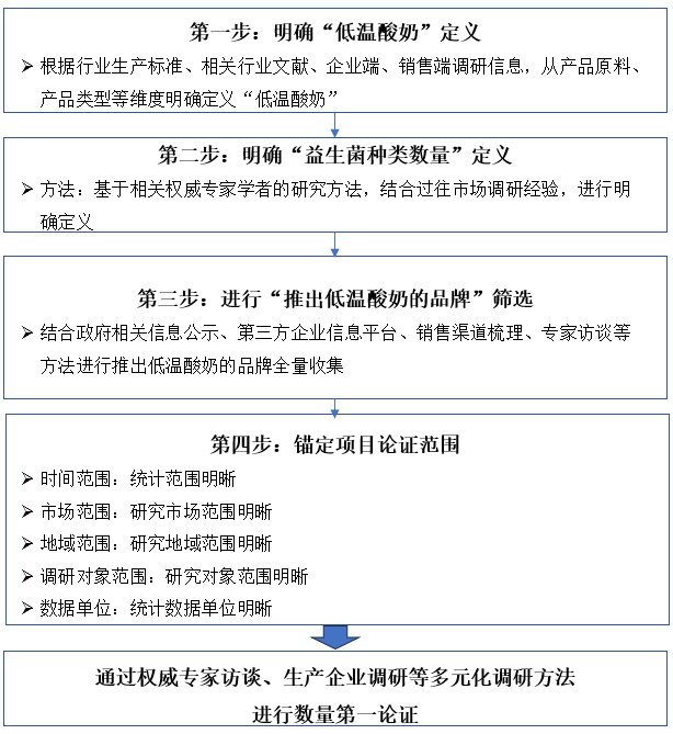
本次调研以科学结构化论证模型为核心,搭建“定义明确 - 品牌筛选 - 范围锚定 - 数量论证”四步标准化论证体系,所有论证环节均遵循行业标准与统计学规范,调研覆盖范围具备充分的行业代表性。
《论证步骤》

资料来源:尚普咨询整理
在论证基础搭建阶段,调研团队依据 GB 19302-2025《食品安全国家标准 发酵乳》,结合行业通识与专家访谈,标准化定义低温酸奶为需在2℃-6℃冷藏保存的发酵乳;同时基于权威专家学者研究方法与市场调研经验,明确益生菌种类数量为产品中添加的益生菌活菌种类数量,为调研划定统一概念边界。
调研样本筛选环节,研究团队采用企业信息检索工具与销售渠道梳理相结合的方式,通过企查查、天眼查等权威平台,结合线上线下销售渠道摸排,全量收集中国大陆低温酸奶品牌,共筛选出约200个推出相关产品的品牌。从统计学角度,本次调研品牌覆盖率超 95%,显著性水平为 0.05,符合行业通用统计检验标准,样本具备统计学意义与行业代表性。
为保障调研精准性,研究团队从五维度结构化锚定论证范围,确立清晰的调研统计边界:时间范围覆盖行业起源至2025年12月20日在售产品;市场范围为全国(不含港澳台)低温酸奶市场,涵盖线上线下全零售渠道;地域范围为中国大陆 22 个省、5 个自治区、4 个直辖市;调研对象为筛选出的约 200 个低温酸奶品牌;数据单位统一以“种”计量益生菌种类数量,符合行业认知与统计规范。
论证分析阶段,调研以约瑟夫・熊彼特、菲利普・科特勒等学者的市场调研理论框架为基础,结合业内权威研究机构实操经验,择选专家评估法、竞品对比法、联合评估法开展交叉验证,实现定性分析与定量对比结合。其中,专家评估法通过访谈乳业产业专家、行业资深从业人员获取专业信息;竞品对比法完成各品牌低温酸奶益生菌种类数量横向量化对比;联合评估法梳理权威机构行业研究报告、行业协会专业见解,对调研数据补充验证,有效规避单一分析方法的主观偏差,提升论证结果可靠性。
《市场调研方法》

资料来源:尚普咨询整理
数据来源方面,调研构建政府端 - 行业端 - 企业端三维数据支撑体系,所有数据均经多源交叉核验。政府端数据来自民政部、国家市场监督管理总局、国家统计局等权威机构发布的政策文件、行业统计数据及食品安全标准;行业端数据涵盖企查查、天眼查等企业信息平台,以及华经情报网等专业行业研究机构出版物;企业端数据通过各品牌官方网站、电商平台官方旗舰店及企业专家调研等渠道获取,形成全链路数据验证闭环。

资料来源:尚普咨询整理
调研数据显示,兰格格 24 菌补充瓶风味发酵乳添加益生菌种类达 24 种,包含唾液链球菌嗜热亚种、发酵粘液乳杆菌、德氏乳杆菌保加利亚亚种等 24 种活性益生菌,为本次调研中低温酸奶品类的最高值。对比来看,其余参与调研品牌的低温酸奶产品,益生菌种类数量均低于 24 种。
| 编号 | 品牌名称 | 产品名称 | 添加的益生菌种类数量 |
| 1 | 兰格格 | 24菌补充瓶风味发酵乳 | 24种,唾液链球菌嗜热亚种、发酵粘液乳杆菌、德氏乳杆菌保加利亚亚种、鼠李糖乳酪杆菌、德氏乳杆菌乳亚种、罗伊氏粘液乳杆菌、干酪乳酪杆菌、格氏乳杆菌、副干酪乳酪杆菌、植物乳植杆菌、嗜酸乳杆菌、乳脂乳球菌、两歧双歧杆菌、乳酸乳球菌乳亚种(双乙酰型)、动物双歧杆菌乳亚种、乳酸乳球菌乳亚种、长双歧杆菌婴儿亚种、费氏丙酸杆菌谢氏亚种、长双歧杆菌长亚种、瑞士乳杆菌、短双歧杆菌、肠膜明串珠菌肠膜亚种、青春双歧杆菌、乳酸片球菌 |
据悉,兰格格是专注草原酸奶生产的规模化乳制品企业,已构建以自建生态牧场、自建草原工厂、内蒙古草原酸奶技术研发中心、易宁物流冷链配送系统为核心的产业布局,其坚持的“草原奶、草原菌、草原产、草原供”产品策略,为益生菌酸奶产品的研发与生产提供了坚实产业支撑,24 菌补充瓶风味发酵乳的推出,正是其在低温酸奶益生菌领域技术研发的重要成果。
尚普咨询本次调研通过标准化论证模型、结构化分析方法与多源化数据支撑,完成对低温酸奶品类益生菌种类数量的全行业调研分析。此次得出的兰格格 24 菌补充瓶风味发酵乳益生菌种类数量全国第一的结论,不仅是对该产品品类地位的专业认证,也为低温酸奶行业的品类发展与产品升级提供了客观的第三方数据参考,为行业益生菌研发方向与产品布局提供了专业依据。