


原标题:河南布局量子信息等未来产业,争创国家量子信息技术创新中心
未来,河南将持续布局量子信息、氢能与储能、类脑智能、未来网络等未来产业,筹建省级量子信息技术创新中心,推进量子计算重大研究测试平台建设,争创国家量子信息技术创新中心。
1月24日,河南省人民政府印发《河南省“十四五”战略性新兴产业和未来产业发展规划》(下称《规划》),明确指出大力培育发展战略性新兴产业、谋篇布局未来产业意义重大,并提及“量子”关键词27次。

现有发展基础《规划》称,2016年以来,河南省深入实施创新驱动发展战略,持续优化产业发展环境,培育壮大了一批特色明显、发展潜力大的优质企业和产业集群,推动战略性新兴产业实现规模化、高端化、集聚化发展,量子信息、氢能等未来产业也呈突破发展态势,成为推动河南省经济高质量发展的重要引擎。
作为国内较早关注,并超前布局量子信息和氢燃料电池等前沿技术的省份之一,河南在氢能与储能、量子通信、未来网络和类脑智能等部分领域具有先行优势,未来产业呈现点状布局、突破发展态势。中国人民解放军战略支援部队信息工程大学(下称信息工程大学)在脑机交互和多模态脑信号解析等领域取得多项专利,在拟态防御、量子通信、量子计算机等方面位居全国第一方阵。
未来发展目标
《规划》指出,当前世界新一轮科技革命和产业变革加速推进,全球科技创新进入空前密集活跃期,前沿技术呈现集中突破态势。“十四五”时期,国家加快壮大新一代信息技术、生物技术、新能源、新材料、高端装备等战略性新兴产业,前瞻谋划类脑智能、量子信息、基因技术、未来网络、深海空天开发、氢能与储能等未来产业,为河南省发展战略性新兴产业和未来产业指明了路径方向。
到2025年,河南战略性新兴产业综合实力要在中西部地区领先,未来产业引领带动作用初步显现,基本形成具有自主技术支撑的新兴产业体系,成为引领河南省高质量发展的主导力量。
到2035年,河南基本建立相对完善的未来产业体系,战略性新兴产业成为推动河南全省经济社会持续高质量发展的决定性力量,培育形成一批创新引领、要素富集、空间集约的战略性新兴产业集聚区域,成为全国战略性新兴产业和未来产业发展新高地。

做优做强主导产业河南要提升产业基础能力,做优做强优势主导产业。聚焦新一代信息技术、生物技术、新材料、节能环保等优势主导产业,突出打造一批布局结构优、规模体量大、延伸配套性好、支撑带动性强的主导产业集群。到2025年,新一代信息技术产业营业收入超过1万亿元。
同时要提升信息领域制造能力。在集成电路上,坚持特色化、差异化发展,加快布局建设较大规模特色工艺制程生产线和先进工艺制程生产线,推进集成电路设计、专用芯片制造封装研发及产业化,重点发展光通信芯片、电源管理芯片等,建设专用芯片产业和封装测试基地。加快发展大尺寸单晶硅抛光片、电子级高纯硅材料、区熔硅单晶、碳化硅(SiC)、氮化镓(GaN)、砷化镓(GaAs)等半导体材料产品,推进新型敏感材料、复合功能材料研发及产业化。推动半导体封测切片、磨片、抛光等专用设备产业化。
在新型显示和智能终端上,坚持“龙头带动、屏端联动、集群配套、链式延伸”,引进培育高世代薄膜晶体管液晶显示器件(TFT—LCD)、有源矩阵有机发光二极管显示器件(AMOLED)等高端显示产品,前瞻布局微型发光二极管显示器件(Micro—LED)、量子点、印刷显示等新型显示产品,巩固提升高端智能手机产能,实现屏端并重、链式发展。积极发展基于5G技术的数字影音、智能家居、智能安防、智能可穿戴设备、增强/虚拟现实(AR/VR)等新型智能终端产品,培育超高清视频产业,推动上下游配套产业集聚。
在先进计算上,加快发展自主可控计算产业,深化与行业龙头企业的合作,积极承接服务器、计算机产业转移,建设许昌黄河鲲鹏等计算产业硬件生产基地,打造千亿级产业集群。

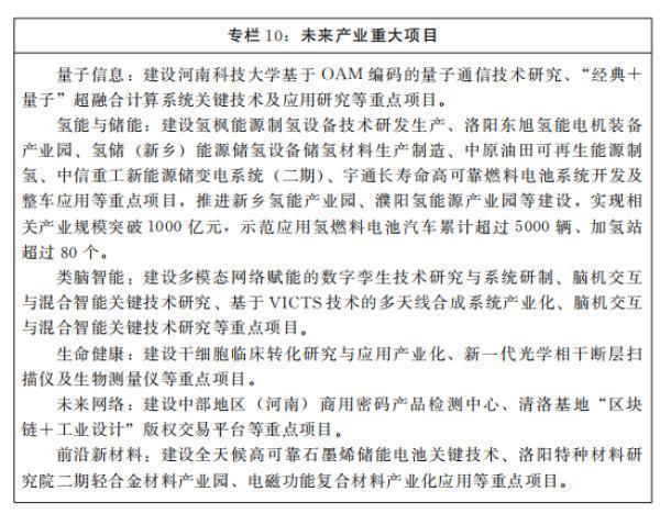
谋篇布局未来产业《规划》提出,河南要强化前沿领域跟踪突破,谋篇布局未来产业。围绕“优中培精”、“有中育新”、“无中生有”三大路径,超前谋划支撑未来产业发展的核心要素,谋篇布局量子信息、氢能与储能、类脑智能、未来网络等未来产业,力争在若干前沿领域实现重大突破,培育形成一批引领能力强、经济效益好、具备核心竞争力的未来产业链群,争创国家未来产业先导试验区。
其中,强调优中培精引领型产业。立足具有一定基础、能够抢抓机遇率先布局的量子科学和氢能及储能领域,加强前沿技术多路径探索、交叉融合和颠覆性技术源头供给,培育一批初步具备国际引领作用的龙头企业和创新平台,力争产出一批原创性、颠覆性成果,抢占产业发展制高点。
在量子信息方面,重点依托信息工程大学,推进量子通信、量子计算重大研究测试平台建设,积极参与国际、国内量子信息领域标准制定,集中突破量子芯片、量子编程、量子精密测量、量子计算机以及相关材料和装置制备关键技术,建立以量子计算和量子传输为基础的量子网络与信息安全体系。筹建河南省量子信息技术创新中心,争创国家量子信息技术创新中心。
打造以量子技术应用为导向,涵盖多方要素的开放共享协同创新平台。开展“经典+量子”超融合计算系统关键技术及应用研究,研发与国家超级计算郑州中心超算系统能够开展协同计算的量子计算机,实现协同计算应用,为解决交通、农业、气象等领域发挥强大算力提供支撑,打造国内领先的新型高性能计算平台。
在前沿新材料方面,开展智能仿生材料、增材制造材料、量子信息材料、高熵合金、石墨烯基新材料、功能金刚石、第三代半导体材料、超导复合材料、液态金属、先进储能材料等前瞻性研究,加快突破新型人工晶体、显示面板用电子信息材料和高性能生物基全降解材料、石墨烯改性材料与创新元器件等关键技术,实现规模化、高端化、集群化发展,推动以新一代材料形成新一代技术装备,建设一批前沿新材料中试验证基地和应用示范平台。
此外,在创新平台构建工程上,积极创建高端创新平台。布局建设超短超强激光平台、量子信息技术基础支撑平台等科研基础设施。在光通信、高端轴承、诊断检测、安全芯片、隧道掘进装备等领域创建一批国家级创新平台。加快河南省内高端创新资源整合,推进世界一流研究型大学和特色高水平研究型大学建设,支持河南省科学院、农科院等重振重建,增强基础科学和基础材料等领域研究能力,提升关键核心技术攻关能力。
